绍兴市中测检测技术股份有限公司为您主要提供
环境检测
,职业卫生检测与评价,三同时验收等相关的展示和信息更新,欢迎您的收藏。
网站首页
关于我们
公司简介
中测业务
环境检测
职业卫生检测
职业卫生评价
三同时验收
土壤和地下水调查与检测
饮用水检测
环保管家
管道检测
LDAR
水和废水检测
环境空气和废气检测
固体废物检测
土壤、底泥、沉积物检测
新闻资讯
公司新闻
行业资讯
公示公告
环境检测报告信息公开
职业卫生评价报告信息公开
人才招聘
资质证书
联系我们
CASE
内容详情
首页
>
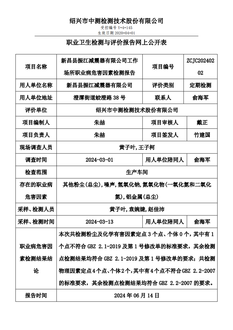
ZCJC20240202_新昌县振江减震器有限公司职业卫生检测与评价报告网上公开表
产品中心
环境检测
职业卫生检测
职业卫生评价
三同时验收
土壤和地下水调查与检测
饮用水检测
环保管家
管道检测
LDAR
水和废水检测
环境空气和废气检测
固体废物检测
土壤、底泥、沉积物检测
ZCJC20240202_新昌县振江减震器有限公司职业卫生检测与评价报告网上公开表
时间:2024/6/20 8:36:27
上一篇:
ZCJC20240425_新昌县隆达轴承有限公司职业卫生检测与评价报告网上公开表
下一篇:
ZCJC20240329-浙江亿联粉碎设备有限公司-职业卫生检测与评价报告网上公开表